首页
学院概况
创新教育
创业教育
平台服务
大学生创新创业协会
网上课堂
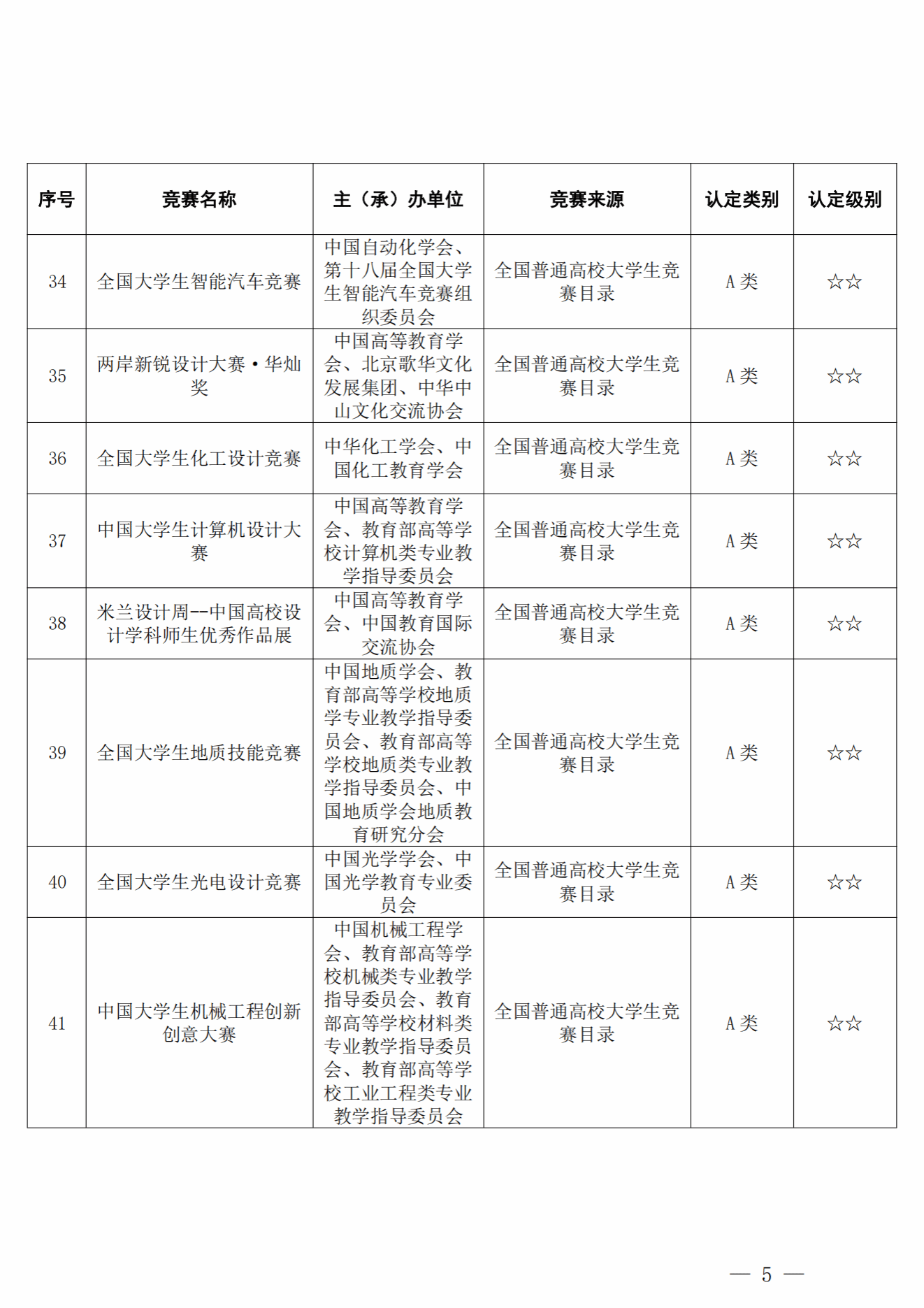
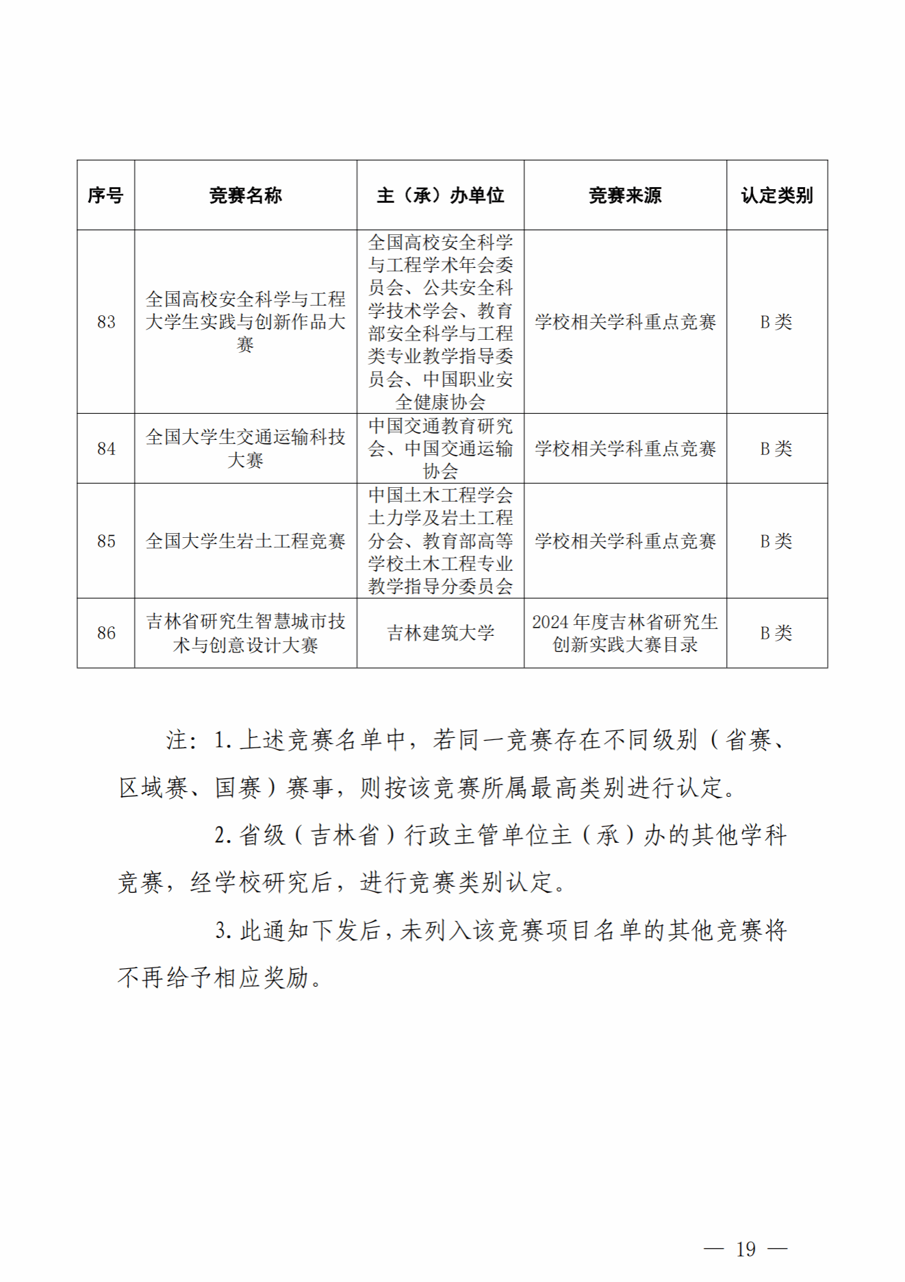
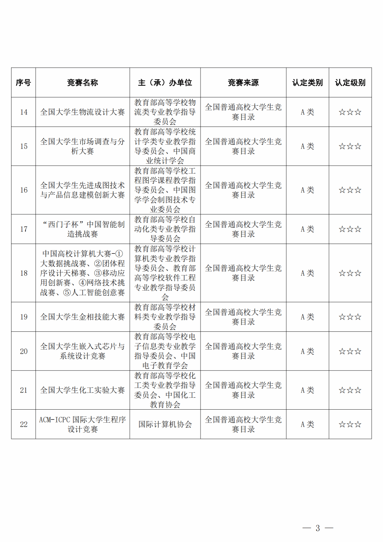
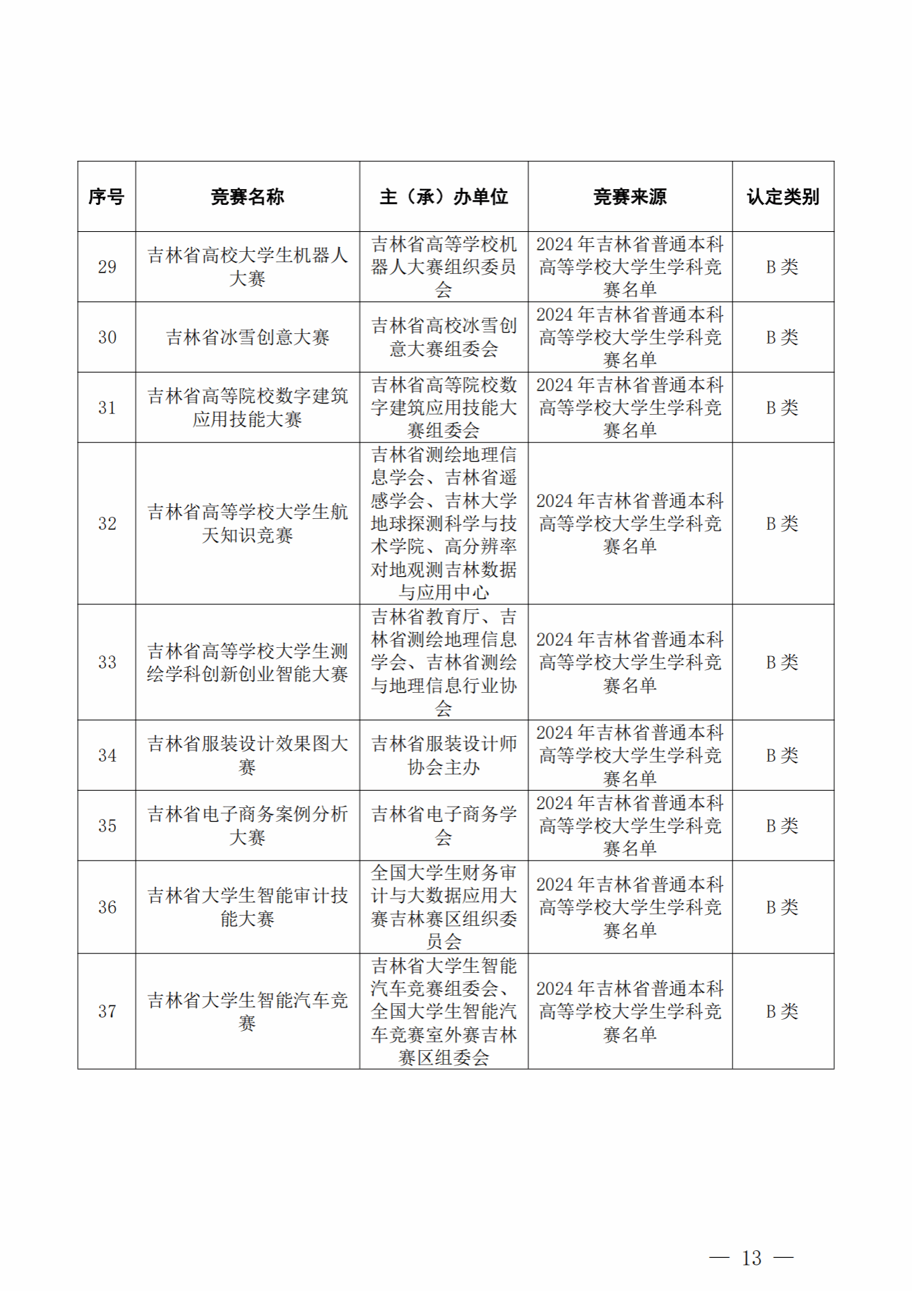
吉林建筑大学2025学生创新创业竞赛项目名单
2025/09/02
[返回]